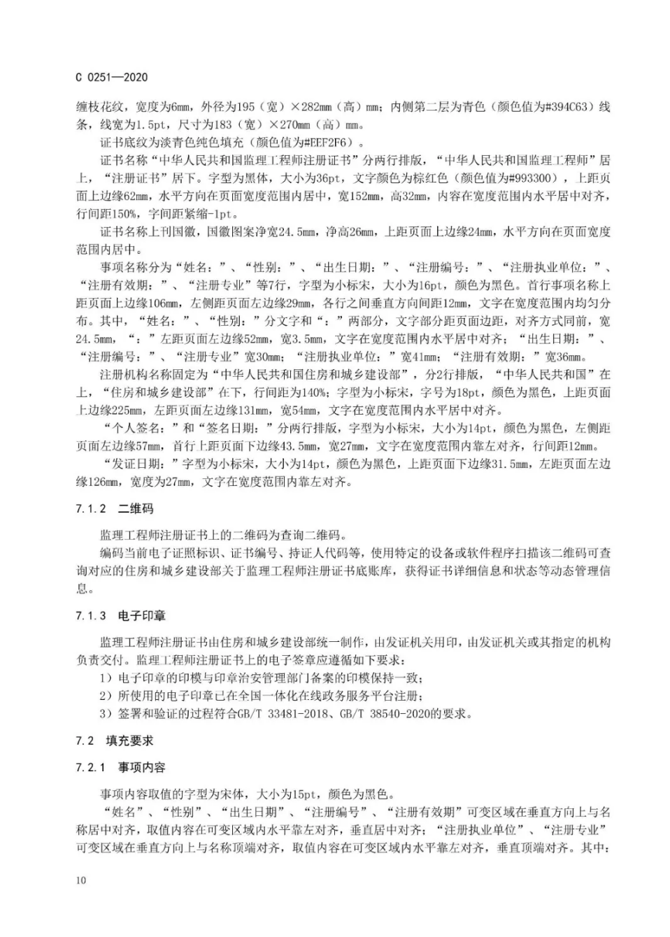
欢迎访问吉林省建设监理协会! 今天是2026年04月01日星期三
联系我们

您当前的位置:首页 > 动态信息 > 行业动态

【2021-2-2】电子证照监理工程师注册证书(土木建筑工程专业)全国一体化在线政务服务平台
2021-02-02





政策法规

吉林省住房和城乡建设厅关于印发《关于推进全过程工程咨询服务发展的指导意见》的通知

关于进一步完善全省建筑业“放管服”工作的通知

住房城乡建设部关于印发工程质量安全提升行动方案的通知

吉林省建设工程质量管理办法

吉林省建筑市场管理条例

注册监理工程师管理规定

国务院办公厅关于促进建筑业持续健康发展的意见

网站首页 |协会信息 |动态信息 |协会服务 |协会期刊 |建设监理培训 |会员动态 |下载中心 |诚信建设 |联系我们

联系电话:0431-82752593 | 邮箱:JLJLXH2017@163.com | 地址:长春市南关区谊民路与华新街交汇国泰中心V10栋

版权所有:吉林省建设监理协会 备案号:吉ICP备17007456号-1